| “Are We then bound to accept as historically true what they needed to believe was true about the past because of their problems in the present.” | 21st Century Jewish identity: “To cherish individuality, to seek out novel possibilities, to enrich oneself through exposure to varied and exotic cultures and to prefer to risk subjective anxiety than to be secure within aged-old objective constraints -to be all these is to be Jewish.” |
With appreciation to Ellis Rivkin, former professor of Jewish History at the Hebrew Union College in Cincinnati. Dr. Rivkin set the stage for a creative approach to understanding Jewish history and in using his knowledge of the Jewish historical experience to support a meaningful Jewish identity in the 21st century.
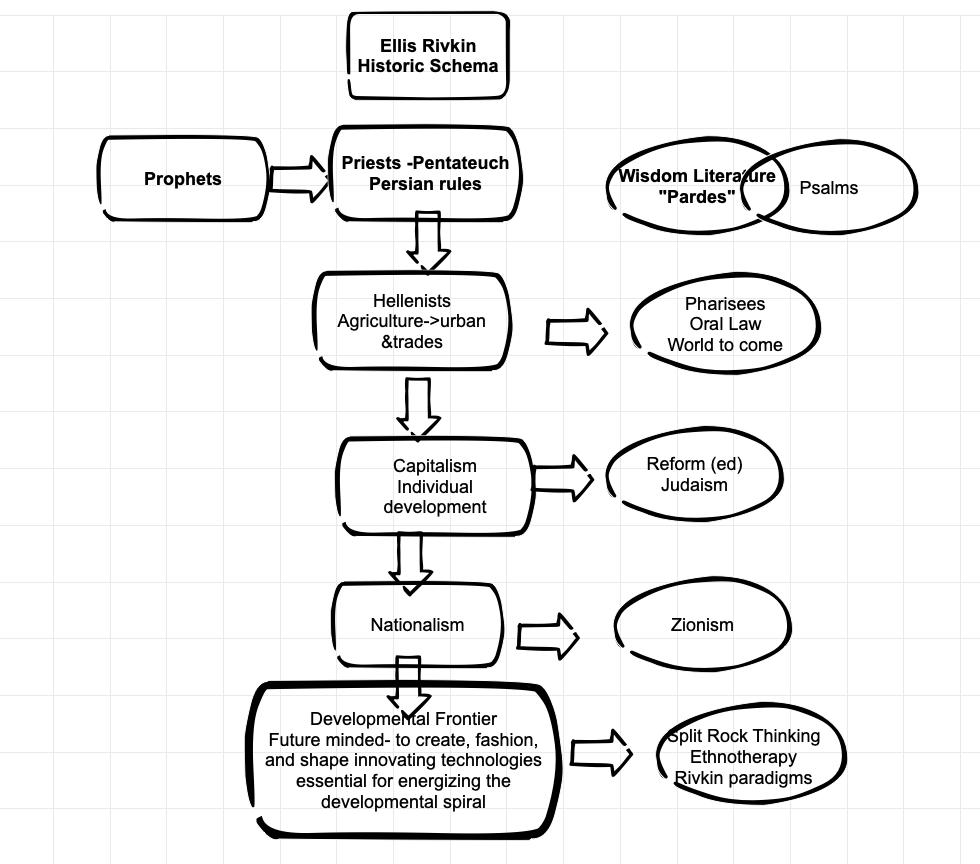
Dr. Ellis Rivkin’s study of Jewish History suggests that “”Judaism has been the manifold expression of human beings struggling and wrestling with their human problems” He suggests that through exploring these struggles we gain both historical insight and deeper awareness of our own human issues:
Constant Change is characteristics of our time:
“Innovation and novelty is the norm, persistence and endurance the exception. The dialectic of problem solving, once unleashed, need not come to an end short of infinity. Every solution creates a problem, every problem a spur to resolution; every resolution the conjuring of a new problem.”
Innovation becomes the teacher, tradition a stumbling block. The mind is sharpened as a problem-solving tool; it ceases to be a storage bin. The processing of information demands a resilient innovating mind, not a prodigious memory… the mind is tuned to evaluate not accumulate
Facing the challenge of our incredibly fast changing world as members of a problem-solving people:
“What if any resources do we American Jews have to cope creatively with the crisis of the free choosing individual, a continuous on-going crisis of identity, so long as the developmental frontiers generates innovative technologies out of the laws of nature? We are a problem-solving people.”
Judaism as the track record of a problem-solving people:
“Judaism is the prototype of religions that simultaneously undergird continuity and change. Thus, when historical processes were relatively repetitive, Judaism affirmed its commitment to tradition and an immutable revelation. When they churned with novelty, Judaism fashioned new forms: when they threatened traditional notions of God, Judaism discovered that the last word about God had yet to be communicated to Moses or the prophets.”
Our eternal quest for meaning as Split Rock Thinking Jews:
“To the degree that Judaism underscores free-choosing, with all its risks, as an essential value, to that degree will the free-choosing individual see his identity as necessarily Jewish.” Judaism is “an eternal quest which necessarily calls for fresh identities from time to time.”
Rivkin elaborates on such entering into aspects of our people’s historical experience:
“An individual should be encouraged to feel safe to try on the garb and situation of every historical Jewish experience: “…does not fear that he will be stripped of his emotions if he becomes Maimonides and re-experiences his Judaism; he is not concerned lest he abandon rational thinking because he temporally re-feels the mystics fervor of Isaac Luria. He can be both the Vilna Gaon poring over the folios of the Talmud and the Ba’al Shem Tov who communed with all that is. He can know all this because he has grasped the fact that Judaism is the historical rendition of man’s groping with life and hence it has been as manifold, contradictory and conflicting as that groping itself.”

“does not fear that he will be stripped of his emotions if he becomes Maimonides and re-experiences his Judaism: he is not concerned less he abandon rational thinking because he temporarily refeels the mystic fervor of Isaac Luria. He can be both the Vilna Gaon poring over the folios of the Talmud and the Ba’al Shem Tob who communed with all that is. He can do all this because he has grasped the fact that Judaism is the historical rendition of man’s groping with life and hence it has been as manifold, contradictory, and conflicting as that groping itself.”21
“Pick a time: choose a place: select a mood: conceive an idea: the chances are certain that Jewish history has encompassed it, that some form of Judaism embodied it. The rationalistic tradition has had its Philos, and its Maimonides: the mystical yearning has produced its Isaac Lurias: the simple religious yearnings of the downtrodden and the illiterates have their Baal Shem Tobs: the austere rigor of the law has had its Joseph Karos and its Vilna Gaons. Poetry, drama, art, historiography, and every variety of literature have found a welcome in some form of Judaism, in some period of Jewish history. Orthodoxy and heresy, compassion and cruelty, creativity and stagnation, innovation and tradition – indeed the total range of human experience and emotion has manifested itself in Judaism.” 33
“To cherish individuality, to seek out novel possibilities, to enrich oneself through exposure to varied and exotic cultures and to prefer to risk subjective anxiety than to be secure within age-old objective constraints -to be all these is to be Jewish.”
Leave a Reply
You must be logged in to post a comment.